
A dúvida mais comum de quem conhece o Vila Flores é sobre como funciona a nossa gestão. Processos de economia colaborativa são ainda novos e experimentais, e é com muito teste e experiência que criamos o nosso.
Mas, afinal, o que é colaboração?
Colaborar também é um processo de aprendizagem e de geração e compartilhamento de valor e sentido.
Pessoas que se reúnem e trabalham por determinado objetivo são pessoas que estão colaborando. Pessoas que se dispõem a aprender algo mutuamente e com foco no bem comum estão, também, colaborando.
E isso hoje em dia pode acontecer em diversos ambientes. O autor Evan Rose diz no livro “A Cultura da Colaboração” que esta acontece tanto no espaço físico quanto no virtual. Um dos residentes do Vila, o Hackerspace Matehackers, é um exemplo de comunidade colaborativa. São quase 300 pessoas que se organizam principalmente pela internet.
Um aspecto importante da colaboração são as relações e interações que se estabelecem, sejam entre indivíduos, organizações ou instituições.
As relações de confiança, reciprocidade, igualdade e de trocas justas são algumas das mais fundamentais nos processos colaborativos.
Se não há conexão entre as pessoas, não é possível existir colaboração.
Como está organizado o Vila Flores?
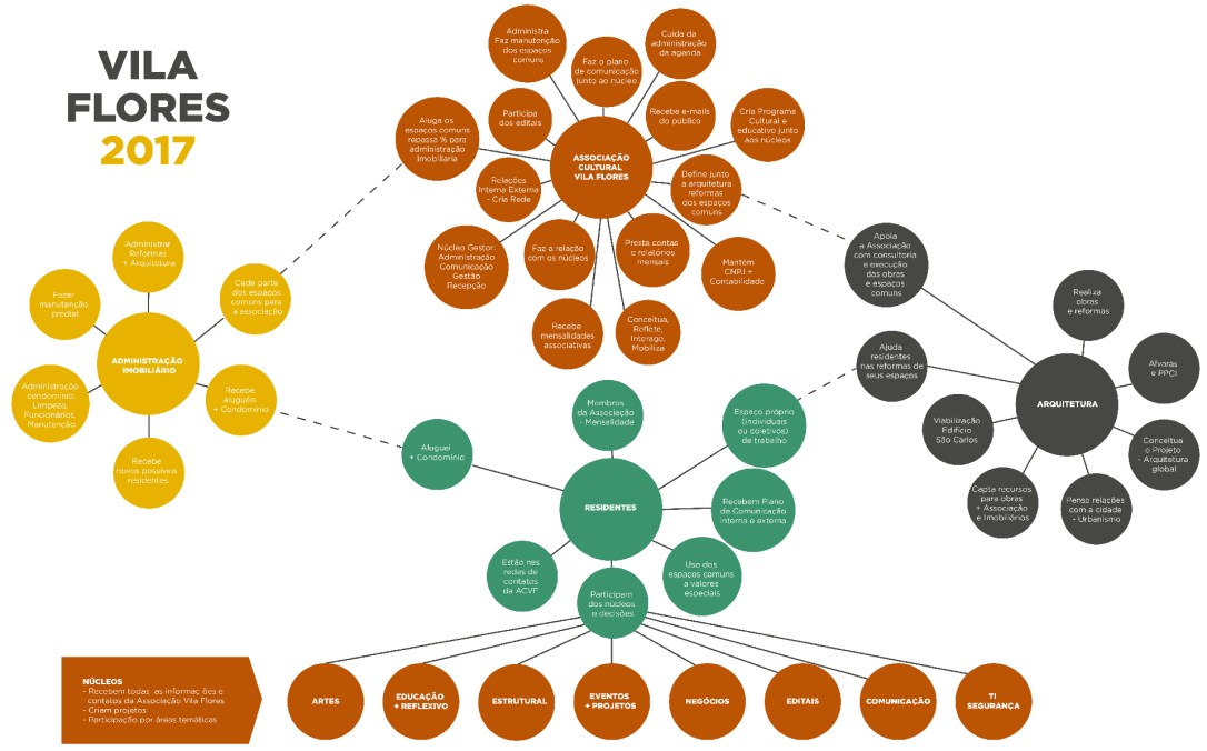
Aqui no Vila, a gestão de projetos, dos espaços e das atividades que neles acontecem está dividida entre 3 equipes e 9 núcleos:
A 3 equipes da gestão geral são:
* Administração e Imobiliário
* Arquitetura
* Associação Cultural Vila Flores
Administração e Imobiliário
A equipe de Administração e Imobiliário é composta pelos proprietários dos prédios e por outras três pessoas. Ela é responsável por gerenciar os aluguéis dos espaços fixos (as salas ou apartamentos dos vileiros) e pela manutenção deles. Atende os interessados em locação, elabora os contratos e recebe os aluguéis e taxas de condomínio. Coordena a limpeza dos espaços e a gestão dos resíduos. Também paga as contas, impostos e os fornecedores.
Arquitetura
Um corpo técnico de arquitetos compõe a equipe de Arquitetura, que é responsável por todo tipo de obra realizada nos prédios. Os arquitetos estão constantemente revisando e readaptando o projeto arquitetônico, levando em conta os usos e os desejos dos vileiros e dos frequentadores. Essa equipe tem ainda o desafio de equalizar as demandas de um prédio histórico que necessita de restauro e manutenção e as demandas atuais e futuras de um imóvel que está sempre se transformando.
Associação Cultural Vila Flores
A Associação Cultural Vila Flores é uma entidade sem fins lucrativos formalizada em 2014. Ela é responsável pelo gerenciamento das atividades (eventos, cursos, palestras etc.) que acontecem nos espaços comuns.
Além disso, a associação tem como objetivo a articulação junto ao poder público, à iniciativa privada e à sociedade em prol dos interesses da comunidade artística e criativa do Vila Flores, buscando promover a integração com a comunidade do entorno.
A associação é composta pelos vileiros, que pagam uma taxa de contribuição associativa todos os meses e participam das decisões sobre as atividades realizadas e sobre questões de infraestrutura dos prédios.
Núcleos
Em 2016, por iniciativa de alguns vileiros, foram criados núcleos focados em áreas específicas. Ainda estamos testando esse formato para entendermos qual a melhor maneira de trabalhar com ele.
Os núcleos são:
- Artes
- Educação
- Segurança-TI
- Negócios
- Projetos e Eventos
- Comunicação
- Editais
- Estrutural
O Vila está estruturado assim:

Como se tomam decisões no Vila Flores?
Se já estava complexo, agora fica um pouco mais. Porque, diferente de algumas organizações mais tradicionais em que os processos são fechados em gavetas e a decisão final está concentrada em uma pessoa, no Vila Flores as decisões variam de caso a caso.
É tudo muito orgânico e transmutável. Às vezes, as decisões mais urgentes são de cima pra baixo, em que o Imobiliário ou a Arquitetura, pensando no bem comum das pessoas e do espaço, precisam dar respostas rápidas e agem sem consultar a Associação (lei-se todos os vileiros). Outras vezes, são de baixo pra cima (caminho inverso), em que a Associação levanta as pautas, vota e discute com o Imobiliário ou a Arquitetura.
Todos os meses fazemos uma reunião geral com uma pauta pré-definida. Cada iniciativa (ao total somos 33) tem direito a um voto. Assim, definimos o que deverá ser feito e como.
Não existe um limite bem definido de onde terminam as decisões de um e onde começam as dos outros. Isso muda constantemente. O importante é saber que, independente se uma decisão foi tomada de cima para baixo ou de baixo para cima, precisará ser discutida se incomodar alguém. É um ecossistema que vai se aperfeiçoando através de erros e acertos.
Gestão: nem vertical, nem horizontal, mas híbrida.
Hoje dizemos que a gestão do Vila Flores não é 100% colaborativa nem 100% centralizada. É uma mescla entre as duas coisas. Mas é esse hibridismo que torna tudo tão maravilhoso. Estamos sempre desbravando um caminho que ninguém sabe onde vai dar e onde tudo pode acontecer.
Para muitos isso pode ser arriscado demais. Mas pela experiência que temos, podemos dizer que às vezes dá certo, à vezes aprendemos com as decisões erradas. Mas tudo faz parte de um processo, o que, nesse caso, é o mais importante.
E o melhor desse modelo é que todo mundo que faz parte desse ecossistema se sente responsável por ele.
Diferente de um coworking, onde delegamos a gestão do espaço para uma pessoa, nós nos empoderamos do espaço. Por isso, quando perguntam pra algum vileiro “O que é o Vila Flores?”, qualquer resposta recebida é certa. O Vila é multifacetado por natureza, porque não estamos falando de um espaço físico somente, mas sim das pessoas que ocupam ele.
Resumindo… somos uma gestão humana.
Quando falamos de gestão colaborativa, não existe uma fórmula pronta. Não é receita de bolo em que você mistura os ingredientes e voilá. Para chegar onde estamos, foram centenas de horas de reuniões, muita (re)adaptação, construção coletiva, discussão, transformação. E isso nunca vai parar.
São as microrrevoluções que acontecem no dia a dia que nos ajudam a melhorar
